Introducción
Tal como lo han reconocido diferentes organizaciones multilaterales desde la Conferencia Hábitat I, la precariedad de la vivienda es un problema para millones de habitantes urbanos alrededor del mundo que necesita particular atención en América Latina, ya que se trata de una de las regiones con mayores tasas de urbanización y afecta a cerca de la mitad de los hogares latinoamericanos. Como resultado de la migración masiva de habitantes rurales a las ciudades durante las últimas décadas, la pobreza rural se trasladó a las áreas urbanas y las convirtió en el principal escenario de la pobreza en la región. Una de las consecuencias de este proceso de migración ha sido un fenómeno de rápida urbanización de las ciudades latinoamericanas, que ha sido en gran medida el producto de desarrollos informales (un fenómeno que ha resultado, por una parte, de la incapacidad de muchas personas para pagar una vivienda de mercado y, por otra, de la incapacidad del Estado para responder a la alta demanda de vivienda producto del rápido crecimiento de las ciudades). Así, en 2001 se consideraba que el sector informal era responsable de la implementación del 30 % del espacio urbano en países como Chile, Argentina y Uruguay; mientras que en Brasil, Colombia y Venezuela esta cifra alcanzaba el 60 %. Para la misma fecha, en América Central, Ecuador y Perú, se calculaba que la proporción del espacio urbano implementado por el sector informal alcanzaba el 80 %.1
El corolario de la construcción informal de las ciudades latinoamericanas es el alto déficit de vivienda, que se ve reflejado no solamente en la necesidad de construir millones de viviendas nuevas, sino en la necesidad de mejorar la calidad de otras tantas que presentan condiciones de precariedad. Según un estudio de 2012 sobre el mercado de la vivienda en Latinoamérica y el Caribe, para la fecha se estimaba que el déficit de vivienda en la región superaba el 30 % y se consideraba que el porcentaje de la población que vivía en una vivienda precaria era del 32 %.2
Dentro de este contexto, el caso colombiano es un buen ejemplo para tipificar el problema. En Colombia, más del 75 % de los habitantes vive en las ciudades y, según el Programa de las Naciones Unidas para los Asentamientos Humanos, al final de la década del 2000 entre el 20 % y el 30 % de estas personas vivía en una vivienda precaria.3 De acuerdo con los pronósticos del Departamento Nacional de Planeación, se estima que para 2020 el número de residencias urbanas con algún tipo de deficiencia constituirá el 17 % del total de las viviendas urbanas del país.4
En respuesta a este problema, desde la década de 1980 los diferentes gobiernos nacionales y locales han promovido políticas de subvención al mejoramiento de viviendas que presentan malas condiciones de habitabilidad. Al mismo tiempo, diferentes organismos públicos y privados han desarrollado tanto programas de vivienda nueva como metodologías de intervención para evaluar las condiciones de habitabilidad de la vivienda precaria y para implementar acciones de mejoramiento. No obstante, ha sido menor el impacto cualitativo y cuantitativo de estos esfuerzos. En consecuencia, un gran número de habitantes urbanos continúan resolviendo sus necesidades de vivienda de manera empírica, mediante soluciones constructivas improvisadas que afectan la calidad y las condiciones de habitabilidad de la vivienda en el largo plazo. Lo anterior se ve reflejado en la cantidad de construcciones deficientes que proliferan año tras año en las ciudades colombianas.
Teniendo en cuenta el contexto descrito, es urgente imaginar soluciones innovadoras para mitigar un problema que afecta a una gran cantidad de habitantes urbanos, y estas soluciones deben incluir la gestión de proyectos ambiciosos de construcción de vivienda nueva. También es patente que es inevitable afrontar la necesidad de mejorar un número considerable de viviendas en condiciones de precariedad. Lo anterior no solo por la magnitud de los asentamientos informales existentes, sino por las oportunidades que este tipo de espacios ofrece.
A pesar de que los asentamientos informales suelen conformar áreas donde se magnifican problemas ambientales y sociales (incluido el de la precariedad de la vivienda), actualmente la ciudad autoconstruida se considera una forma de urbanización dinámica, “rica en cuanto a la diversidad de las relaciones socio-económicas y en su morfología, y con singular habilidad para adaptarse a las condiciones locales”, y con el potencial de convertirse en un lugar “satisfactorio para vivir”.5 Desde esta perspectiva, han surgido nuevas maneras de pensar los asentamientos informales: como espacios de oportunidad e incluso de aprendizaje para el planeamiento de la ciudad contemporánea.6 En correspondencia con estas visiones, creemos que el reto de construir ciudades resilientes en el mundo de hoy no pasa necesariamente por el ejercicio de imaginar nuevas formas de urbanización; por el contrario, pensamos que su construcción es ante todo un problema de llevar los mínimos estándares de bienestar a los habitantes de vastas áreas urbanas, que en la actualidad cubren sus necesidades básicas de habitación con recursos escasos y poca asesoría técnica.
El proyecto Sistema Integral de Mejoramiento Automático (SIMA) nació de nuestra convicción de que la mediación tecnológica del diseño puede proveer interesantes posibilidades para innovar en el mejoramiento de las viviendas. Este proyecto se inscribe dentro de una línea de investigación que indaga sobre el uso en la arquitectura de las tecnologías digitales de diseño y fabricación, un campo que durante las últimas décadas se ha consolidado gracias a avances técnicos que facilitan nuevas expresiones del diseño arquitectónico y de los procesos constructivos,7 así como un rápido cambio en los conceptos y procesos del pensamiento digital en la arquitectura.8
Dentro de este contexto, el proyecto SIMA tiene un importante antecedente, en lo técnico y lo teórico, en el proyecto Wikihouse. Se trata de un proyecto paradigmático que involucra la mediación tecnológica de la producción del espacio, así como nociones de diseño colaborativo y personalización en masa.
Prehistoria: el proyecto Wikihouse
Wikihouse es un sistema abierto de construcción de vivienda nueva que busca ofrecer soluciones arquitectónicas para un alto número de personas que no tienen acceso a servicios de diseño o que solo pueden acceder a ellos a través de los grandes conglomerados que controlan el mercado inmobiliario. Al respecto, Alastair Parvin, creador del proyecto, se refiere a Wikihouse como “la arquitectura del otro 99 %”, denominación que alude al potencial de las nuevas tecnologías para transformar los medios de producción de la arquitectura que actualmente se encuentra concentrada en manos del 1 % de la población mundial.9
Básicamente, Wikihouse hace posible que cualquier persona con acceso a internet ingrese a una biblioteca compartida de modelos tridimensionales a partir de los cuales se puede construir una vivienda. Estos modelos se pueden descargar, transformar, y a partir de ellos generar la información que permite fabricar las partes de una vivienda con una máquina de control numérico computarizado (CNC).
Además de su enfoque hacia la exploración de procesos automáticos de generación y producción de la forma arquitectónica, Wikihouse es de particular interés para nuestra investigación, porque es representativa de dos ideas, ampliamente exploradas en el campo de la producción digital de la arquitectura, que se encuentran en el origen de SIMA: 1) gracias a las nuevas tecnologías, es posible distribuir los procesos de producción de la arquitectura, de modo que la “fábrica” se puede encontrar en cualquier parte y el equipo de diseño y construcción puede ser “todo el mundo”. 2) estas mismas tecnologías pueden reducir sustancialmente los umbrales de tiempos, costos y competencias que requiere el desarrollo de un proyecto arquitectónico.
En esa misma línea de investigación, el proyecto SIMA constituye una exploración sobre el desarrollo de soluciones de vivienda tecnológicamente mediadas con componentes participativos y adaptadas a las condiciones específicas del contexto colombiano. Teniendo en cuenta lo anterior, SIMA es también un aporte a la construcción de una agenda de arquitectura digital en Colombia.
Aunque el campo del diseño digital ha ganado espacios durante los últimos años en los círculos académicos latinoamericanos,10 en el caso colombiano tal agenda aún es marginal dentro del debate arquitectónico nacional. Según un estudio reciente sobre la evolución del diseño digital en el contexto colombiano, de las investigaciones en arquitectura en Colombia documentadas entre 2008 y 2017, solo el 1 % corresponde al campo de la arquitectura digital.11 Dentro de esa escasa producción, predominan indagaciones en tres campos: la enseñanza de las tecnologías de la información en la formación del arquitecto, el Building Information Modeling en la práctica profesional y el diseño computacional en el diseño arquitectónico —donde el empleo de tecnologías digitales se ha aplicado mayoritariamente en el desarrollo de procesos de diseño abstractos y simples que funcionan como laboratorio para elaborar conceptos, métodos y técnicas que, eventualmente, pueden aplicarse a problemas de diseño más complejos—. Desde este punto de vista, SIMA es, más específicamente, un aporte a la construcción de una agenda local de investigación en diseño digital orientada a responder a los problemas específicos de la construcción del hábitat colombiano.
Proyecto SIMA: la arquitectura del 17 %
El principal objetivo del proyecto SIMA es aportar a la innovación en las prácticas de mejoramiento de vivienda, en busca de que el 17 7 de los hogares colombianos que no logra siquiera cubrir sus necesidades básicas de habitación pueda acceder a soluciones arquitectónicas de calidad, a través de la mejora cualitativa de las condiciones de su vivienda. Con este fin, el proyecto se enfoca en el desarrollo de aplicaciones de diseño y fabricación digital que eventualmente podrían solucionar las deficiencias de la vivienda precaria.
SIMA es un proyecto de investigación en curso con una metodología de mejoramiento que involucra el uso de técnicas de diseño paramétrico y fabricación con maquinaria CNC. Dicha metodología define un flujo de trabajo basado en procedimientos semiautomáticos para producir la forma arquitectónica y transmitir la información de un modelo tridimensional virtual a un proceso de fabricación digital.
El sistema define un número limitado de soluciones de mejoramiento espacial y elabora una colección de modelos paramétricos (desarrollados en Grasshopper) que permiten resolver un número indeterminado de casos de mejoramiento. Por cada modelo paramétrico se establece un proceso de fabricación digital. De esta manera, la materialización de los proyectos desarrollados mediante el sistema puede llevarse a cabo como un proceso de “diseño a fabricación” (fig. 1) que debería optimizar el uso de materiales y reducir los tiempos y costos de producción. Adicionalmente, esta metodología debería permitir la personalización de las soluciones de diseño según las condiciones específicas de cada proyecto de mejoramiento, así como la participación de los habitantes en diferentes momentos del proceso de diseño y construcción.
Figura 1.
Flujo de trabajo del sistema, que incluye una fase de diseño (en la cual se seleccionan y resuelven los tipos de intervención de un proyecto de mejoramiento determinado) y una fase de construcción (que comprende la producción del despiece del objeto que se va a construir, la fabricación CNC ex situ y el ensamblaje in situ de un proyecto de intervención determinado).
Como se ha visto, la noción de personalización se encuentra en el centro de SIMA. Sin embargo, la importancia acordada en el sistema a la personalización del diseño no responde exactamente a las razones económicas y culturales que se encuentran en la base del desarrollo del concepto de personalización en masa (acuñado por Steve Davis en oposición a la noción de producción en masa, heredada de la revolución industrial).12 La necesidad de personalización inherente al sistema proviene de la gran variedad de casos de intervención que se pueden identificar en un programa de mejoramiento de vivienda. Frente a esta necesidad, SIMA explora el uso de técnicas de diseño y fabricación digital como un medio para alcanzar criterios de flexibilidad y variabilidad, que permiten ofrecer respuestas adecuadas al mayor número posible de casos de mejoramiento.
A pesar de que el problema de la personalización no aparece en el proyecto en relación directa con las ambiciones participativas y de mejoramiento social que se han explorado en la arquitectura desde la década de 1960, SIMA involucra aspectos de participación que son inseparables del problema de la personalización. Y aunque no ha sido concebido precisamente como un sistema de diseño participativo, SIMA garantiza dos escenarios posibles para la participación del habitante: un habitante como un actor en la toma de decisiones durante el proceso de diseño y un habitante como fuerza de trabajo durante la fase de construcción.
Durante la etapa de diseño, el que el diseñador genere en tiempo real diferentes soluciones le permite analizar junto con el habitante varias opciones e introducir cambios sugeridos con poco esfuerzo. Así, SIMA involucra al “cliente” en el proceso de diseño y establecer un diálogo entre el “productor” y el “consumidor” del proyecto. Cabe aclarar que de acuerdo con el tipo de experticia que la manipulación del sistema exige, la participación del habitante en el proceso de diseño es fundamentalmente de carácter consultivo. No obstante, lo anterior no excluye formar a un “habitante experto”, capaz de operar el sistema e incluso de desarrollar y compartir sus propias soluciones de diseño.
En lo que concierne a la fase de construcción, el método constructivo planteado (descrito en detalle más adelante) permite fácilmente la participación de personas no calificadas en la fase de construcción. El desarrollo de un proceso constructivo de ensamble garantiza que cualquier persona sin competencias específicas en técnicas de construcción pueda participar en la fabricación de las soluciones de diseño. Lo anterior no es sólo un medio para implicar a los habitantes en el desarrollo del proyecto, sino una manera de reducir al máximo los costos de producción. Del mismo modo que en la fase de diseño, los aspectos participativos del proceso constructivo tienen ciertos límites; en este caso tales límites están determinados por el acceso a las herramientas de fabricación y el conocimiento técnico de las mismas. No obstante, del mismo modo que en la fase de diseño, estas limitaciones no son un impedimento para que un usuario experto del sistema, con acceso a la maquinaria requerida, pueda desarrollar un proyecto de mejoramiento de manera autónoma empleando SIMA.
Bogotá como sitio
Al igual que en otras ciudades latinoamericanas, el desarrollo urbano de Bogotá ha estado marcado por procesos informales que son responsables de la consolidación de vastas áreas de la ciudad. En efecto, más del 20 % de la ciudad es el producto de procesos de construcción informal (fig. 2), que se encuentran en el origen de cerca de 1700 barrios.13
Figura 2.
Mapa que muestra cómo la espacialidad de la periferia de la ciudad de Bogotá se ha conformado en gran medida como resultado de la emergencia de asentamientos informales.
Aunque los asentamientos de origen informal en Bogotá ocupan más de 8000 hectáreas de suelo urbano, es interesante observar que su desarrollo ha respondido a unos patrones espaciales recurrentes. Por ejemplo, como resultado de un conjunto mínimo de regulaciones urbanas que datan de 197214 o la parcelación de tales sectores parte de una subdivisión de las manzanas en lotes rectangulares, cuyas dimensiones son usualmente de 6 × 12 metros (fig. 3). Esta es la dimensión estándar de los lotes destinados a la construcción de vivienda para sectores de bajos ingresos en Bogotá, que generalmente son desarrollados como viviendas unifamiliares autoconstruidas, parcial o totalmente, por sus habitantes de manera progresiva.
Figura 3.
Independientemente de la morfología de las manzanas, que pueden conformar configuraciones espaciales regulares o irregulares, el lote convencional en los sectores informales mantiene unas dimensiones estándar, determinadas por los requerimientos mínimos establecidos por la norma.
La existencia de un patrón espacial básico, al igual que el empleo generalizado de ciertas maneras de organizar el espacio de la vivienda autoconstruida, ha definido la existencia de un número limitado de soluciones espaciales que se repiten de manera sistemática en el programa de la vivienda orientada a sectores de bajos ingresos en Bogotá. Una serie de investigaciones previas, desarrolladas por el Instituto Javeriano de Vivienda y Barrio Taller, han identificado los patrones predominantes de este tipo de vivienda en el contexto local.15 SIMA se basa en los descubrimientos de tales investigaciones, que describen los procesos típicos de crecimiento de la vivienda y las tipologías representativas que conforman la espacialidad de la periferia bogotana (fig. 4).
Figura 4.
Seis tipologías dominantes en la vivienda orientada a sectores de bajos ingresos en Bogotá que describen los tipos de vivienda según la forma de la cubierta y la posición de los patios. Otras clasificaciones describen la distribución común de las plantas de la vivienda en correspondencia con estas tipologías
Un sistema combinatorio de diseño
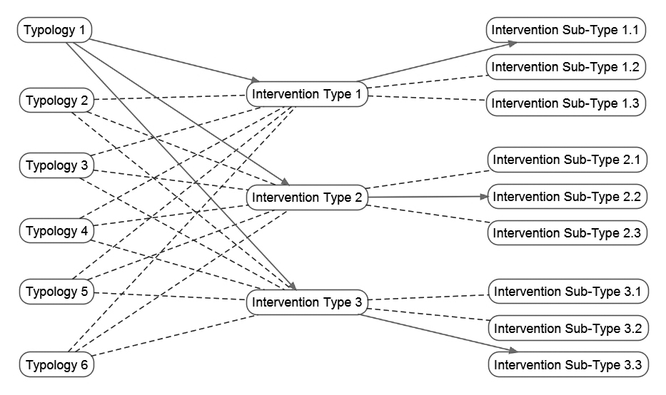
La existencia de un número limitado de soluciones de vivienda que se repiten de manera sistemática, nos llevó a concluir que es posible resolver múltiples proyectos de mejoramiento combinando una serie limitada de tipologías espaciales y de tipos de intervención. Teniendo esto en cuenta, SIMA parte de identificar las tipologías de vivienda dominantes y de definir una serie de tipos de intervención correspondientes para los cuales se propone una serie de subtipos de intervención. Por cada subtipo de intervención se crea un modelo paramétrico (desarrollado en Grasshopper), de modo que cada subtipo puede usarse en un número indeterminado de casos de mejoramiento. En este sentido, SIMA se piensa como un sistema combinatorio de diseño; a saber, como un sistema que permite resolver un número indefinido de proyectos de mejoramiento a partir del análisis de las combinaciones entre una tipología de vivienda determinada y un número restringido de soluciones espaciales adecuadas para dicha tipología (fig. 5).
Figura 5.
El sistema resuelve un caso específico de mejoramiento a partir de la selección de uno o varios tipos de intervención. Para un caso de mejoramiento dado es posible navegar entre diferentes subtipos de intervención. El sistema le permite al diseñador elegir la tipología correspondiente a un caso de mejoramiento, definir un tipo de intervención y seleccionar entre los subtipos la solución apropiada para el problema en cuestión.
Aquí es donde consideramos que se encuentra el potencial de las herramientas de modelado paramétrico y de los métodos de fabricación digital en el desarrollo de un proyecto de mejoramiento. Nos referimos a la posibilidad de generar soluciones arquitectónicas que se adaptan a una diversidad de variaciones del mismo tipo de problema de diseño que podrían aparecer en diferentes casos de mejoramiento (fig. 6).
Tipos de intervención
Para el desarrollo inicial del sistema definimos tres tipos de intervención correspondientes a tres elementos de la vivienda (cubierta, fachada y áreas húmedas), cuyo mejoramiento tiene un impacto a tener en cuenta en sus condiciones de habitabilidad. Como se mencionó, por cada uno de estos tipos de intervención se define una serie de subtipos de intervención, que deberían permitir al diseñador seleccionar la solución que más se adapte a las características de un proyecto específico.
Las soluciones de diseño planteadas responden a criterios de habitabilidad y adaptabilidad y a consideraciones de coherencia entre los requisitos de diseño y las restricciones impuestas por el sistema constructivo. En cuanto a las condiciones de habitabilidad de las edificaciones, se espera que los tipos de intervención propuestos influyan de manera positiva en el comportamiento de la vivienda, en cuanto a los factores de iluminación, temperatura, ventilación y acústica, al igual que en la higiene.
Dado que las soluciones propuestas deben adaptarse a las condiciones específicas de cada proyecto, los diseños deben ser lo suficientemente flexibles como para adecuarse a escenarios variables. En consecuencia, el desarrollo de los modelos paramétricos parte de la definición de las variables que determinan las soluciones de diseño: input geométrico, dimensiones mínimas y máximas de los espacios que se van a intervenir, características materiales del tipo de intervención, etc. El último aspecto mantiene una relación directa con el problema de la adecuación entre los requisitos de diseño y las restricciones impuestas por el método de fabricación. Lo anterior debido a que el desarrollo de una manufactura digital implica introducir en el proceso de diseño las restricciones propias de la maquinaria empleada, que pueden determinar elecciones sobre el tipo de materiales, el tamaño de los elementos constructivos, el tipo de detalles, entre otras decisiones de diseño.
Teniendo en cuenta las especificaciones de la maquinaria disponible, el sistema constructivo definido consiste en fabricar planos reticulados, descritos por barras de sección rectangular compensadas, cuyo eje transversal es perpendicular al plano; las barras se unen entre sí mediante un ensamble a media madera y así conforman un diafragma que puede ser adosado a la estructura preexistente (fig. 7). Los dilatadores que generan la compensación de las barras se usan también como elementos que facilitan su prolongación cuando su longitud debe superar la dimensión máxima de los paneles de madera existentes en el mercado. El insumo principal para la fabricación del sistema son paneles de madera contrachapada (de calibre variable según las determinantes del diseño) de los cuales se recortan las piezas en máquinas CNC consecuentemente con el ciclo de “diseño a fabricación”, ya descrito.
SIMA en acción
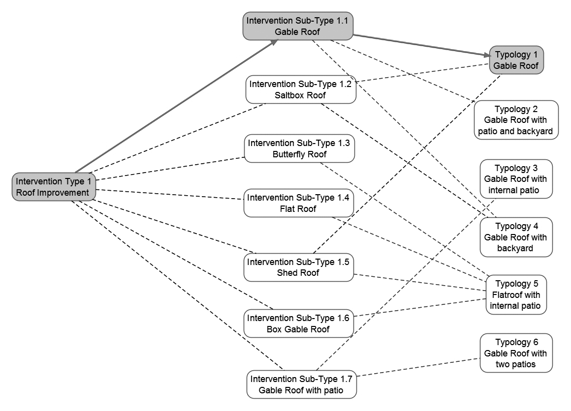
Con el fin de ilustrar el proceso descrito, a continuación presentamos a manera de ejemplo un proyecto de mejoramiento de cubierta resuelto empleando SIMA. De acuerdo con el flujo de trabajo propio del sistema, el primer paso consiste en definir un tipo de intervención adecuado a la tipología de la vivienda que se va a intervenir; en este caso, una vivienda de la tipología de “cubierta a dos aguas” (fig. 8).
Figura 8.
Correspondencia entre las tipologías de vivienda (a la izquierda) y los subtipos de intervención (en el centro de la imagen) correspondientes al mejoramiento de cubierta. Para cada tipología de vivienda (a la derecha) es posible seleccionar uno o varios subtipos de intervención.
Una vez definido el tipo de intervención, es necesario producir un modelo tridimensional del espacio que se va a intervenir, con el fin de crear el input geométrico que requiere el algoritmo generativo correspondiente al subtipo de intervención. En el caso concreto de la tipología de “cubierta a dos aguas”, es necesario proveer las cuatro curvas que describen los bordes internos de los muros periféricos que soportan la cubierta. Esta geometría define la forma y la posición de la geometría que el algoritmo genera (fig. 9).
Figura 9.
Algoritmo generativo en Grasshopper correspondiente al subtipo de intervención “cubierta a dos aguas”. Como se observa en el gráfico, el diseñador debe introducir dos tipos de dato de entrada: el input geométrico, que define la forma del objeto, y los parámetros numéricos que definen los elementos variables del modelo; las variaciones de estos datos de entrada producen variaciones en el resultado.
Como se observa en la figura 9, a partir del input geométrico suministrado, el algoritmo desarrollado genera automáticamente los elementos constructivos de la cubierta y resuelve las intersecciones entre estos elementos, así como la unión entre el objeto diseñado y la estructura existente. Además, el diseñador debe introducir una serie de parámetros que definen los aspectos variables del diseño (número de vigas, número de cuchillos, tamaño de los dilatadores, altura y grosor del material, tamaño de los orificios para los tornillos). En esta fase del proceso, el diseñador puede manipular los parámetros de diseño para evaluar diferentes soluciones y seleccionar la que mejor se adapte a los requisitos del proyecto que se va a resolver (fig. 10).
Figura 10.
Variaciones paramétricas de la cubierta desarrollada utilizando el subtipo de intervención “cubierta a dos aguas”
Finalmente, cuando el diseñador ha obtenido una solución adecuada, el sistema permite convertir los elementos del modelo tridimensional en un archivo de vectores donde las diferentes partes son automáticamente marcadas, numeradas y orientadas, de modo que puedan ser cortadas por una máquina CNC (fig. 11).
Figura 11.
Despiece explotado de los elementos constructivos de la cubierta diseñada empleando el subtipo de intervención “cubierta a dos aguas”.
Una vez se han cortado las partes de la cubierta, su construcción la pueden realizar trabajadores no calificados. Todo lo que se necesita es identificar las partes que encajan entre ellas y ensamblarlas de acuerdo con el conjunto de instrucciones que el sistema provee; cada subtipo de intervención viene con el conjunto correspondiente de instrucciones de ensamblaje (figs. 12, 13 y 14). Dependiendo de las condiciones de acceso al sitio de construcción, el proceso de ensamblaje se puede realizar completamente in situ o, de lo contrario, los elementos principales se pueden ensamblar ex situ y luego ser transportados al sitio de construcción.
Reflexiones finales
En la introducción de este artículo presentamos un breve panorama del problema de la precariedad de la vivienda en América Latina y en Colombia. Como se ha visto, afecta aproximadamente a la mitad de la población de la región. Asimismo, señalamos la necesidad de explorar soluciones de diseño y construcción que aporten a la innovación en las prácticas de mejoramiento de vivienda, lo anterior como condición para construir ciudades resilientes en un contexto global en el que los habitantes de vastas áreas urbanas satisfacen sus necesidades básicas de vivienda con recursos escasos y poca asesoría técnica.
En respuesta a esta necesidad, hemos desarrollado SIMA, un proyecto de investigación que explora aplicaciones de técnicas digitales de diseño y fabricación en el contexto de las prácticas de mejoramiento de vivienda. SIMA es un sistema de diseño combinatorio que, con base en el uso de software de diseño algorítmico y métodos de fabricación CNC, permite resolver un número indeterminado de proyectos de mejoramiento identificando los patrones comunes de la vivienda en sectores de bajos ingresos en Bogotá y definiendo un número limitado de tipos de intervención adecuados a las necesidades del mejoramiento.
Estamos convencidos de que la introducción de esta metodología de diseño y construcción en las prácticas de mejoramiento puede ser un interesante aporte a la innovación de los procesos empleados para resolver las deficiencias de la vivienda precaria. Esto último, gracias a la capacidad del sistema para facilitar la producción de soluciones arquitectónicas de alta calidad constructiva, eficientes, rápidas y económicamente sostenibles, así como su potencial para facilitar la participación de los habitantes en diferentes momentos del proceso de diseño y construcción. Dicho lo anterior, es importante recalcar que SIMA es un trabajo en progreso y aún se encuentra en su fase de desarrollo. Por lo tanto, sus resultados son parciales y la evaluación de los diferentes aspectos del sistema en casos reales depende de un modelo de gestión que aclare una serie de factores propios de los procesos de mejoramiento, que de momento SIMA no contempla.
Entre los factores que requieren ser evaluados se encuentran la factibilidad de la implementación del sistema, al igual que los modos de participación de los habitantes y de los diferentes actores que hacen parte de un proyecto de diseño y construcción. Tales aspectos implican retos que no son menores. Tanto las condiciones socioeconómicas del país como los imaginarios arraigados sobre la manera de resolver los problemas de diseño y construcción necesitan considerarse variables que el sistema debe incorporar y resolver. Como cualquier otro programa de mejoramiento, SIMA se plantea dar respuestas adecuadas a tales condiciones, más allá de las cuestiones técnicas, para convertirse en una opción real en el objetivo de ofrecer soluciones que reduzcan el déficit cualitativo de vivienda.
Respecto a lo anterior, también cabe aclarar que en su fase de desarrollo actual SIMA no constituye un programa de mejoramiento de vivienda. Ante todo, es un sistema técnico que genera soluciones espaciales y constructivas (a partir de la identificación de una serie de patrones geométricos correspondientes a las tipologías de vivienda); lo anterior haciendo abstracción de las realidades económicas, políticas y sociales de los contextos en los cuales tales soluciones deben inscribirse. Por este motivo, de momento, la metodología desarrollada no explica las lógicas socioeconómicas del proyecto de mejoramiento. En una fase posterior del proceso investigativo, contemplamos la elaboración de un modelo de gestión social del hábitat que dé cuenta de estas realidades. De este modo, proyectamos que, en un desarrollo futuro, el sistema describirá los modos de participación de los diferentes actores y factores que intervienen en el proyecto de mejoramiento, así como los aspectos financieros que hagan viables los tipos de intervención que SIMA contempla.
En este esfuerzo apuntamos a unir fuerzas con diferentes actores que incluyen la academia, las organizaciones privadas y el sector público; esto último en busca de ofrecer soluciones innovadoras a una de las necesidades más urgentes de las ciudades del sur global. Asimismo, proyectamos que SIMA sea un esfuerzo de investigación sostenido que nos permitirá continuar explorando aplicaciones de diseño computacional y tecnologías de fabricación digital orientadas a mejorar las condiciones de la vivienda precaria en diferentes contextos.




